This is a legacy post restored from my previous blog.
Having now sat down and consumed fair swathes of the ArchiMate resources out on the internet, I’ve settled on the following pattern that I think models most of my needs. I shall share it here so others can either critique, or re-use if it’s useful.

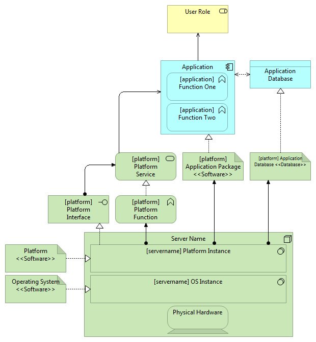
From the bottom left, the Platform and OS “Artifact” elements represent the more conceptual software and versions, the “System Software” then is the installed instance of that software. The “System Software” then either support “Interfaces”, “Functions” and “Services” themselves (as in the case of a low level OS function) or the “System Software” has other deployed “Artifacts” in the form of other ‘Application Package <<Software>>’ or ‘Application Database <<Database>>’ components. These “Artifacts” then realize the “Application Component” and “Application Data” respectively.
Using this pattern, I have built an example architecture showing LDAP Authentication, Web Portal (Public website and Intranet), Web Server (Apache), Application Server (Tomcat), Database (MySQL) and Load Balancing (Riverbed). Any resemblance to architectures, living or dead, is purely coincidental.

